實用新型涉及污水處理設備領域,尤其是涉及一種加藥系統和污水處理系統。加藥系統包括攪拌室、儲藥室、加藥泵和攪拌機;攪拌機轉動設置在攪拌室內,用于攪拌攪拌室內的混合藥劑;儲藥室與攪拌室連接,用于將攪拌后的混合藥劑進行存儲;加藥泵與儲藥室連接,用于將儲藥室內的混合藥劑輸送到污水處理系統中。污水處理系統包括沉降系統、混凝系統和加藥系統;加藥系統與混凝系統連接,用于將混合藥劑送入混凝系統內對污水進行處理;混凝系統與沉降系統連接,用于將混凝后的污水送入沉降系統內進行沉降。本實用新型能夠保證絮凝劑的正常供給,不會出現絮凝劑不足的現象,保證了污水處理的效果,同時節約了藥劑和人力。
摘要附圖

權利要求書
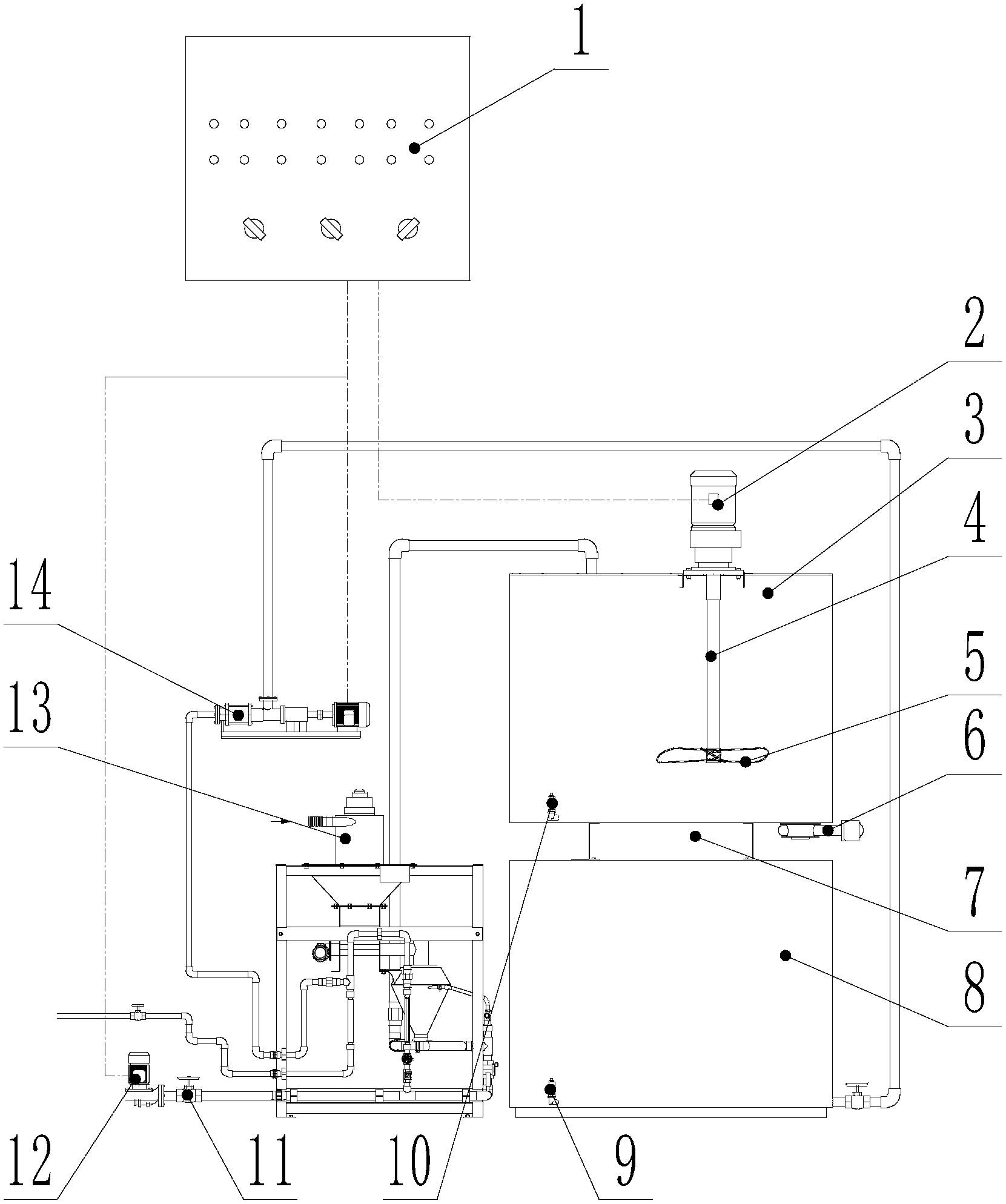
1.一種加藥系統,其特征在于,包括攪拌室、儲藥室、加藥泵和攪拌機;
所述攪拌機轉動設置在所述攪拌室內,用于攪拌所述攪拌室內的混合藥劑;
所述儲藥室與所述攪拌室連接,用于將攪拌后的混合藥劑進行存儲;
所述加藥泵與所述儲藥室連接,用于將所述儲藥室內的混合藥劑輸送到污水處理系統中。
2.根據權利要求1所述的加藥系統,其特征在于,所述攪拌機包括動力裝置、攪拌軸和攪拌葉;
所述動力裝置固定設置在所述攪拌室的上部;
所述攪拌軸的一端與所述動力裝置連接,另一端與所述攪拌葉連接,能夠將所述動力裝置的轉動力傳遞給所述攪拌葉,使所述攪拌葉對所述攪拌室內的藥劑進行攪拌。
3.根據權利要求1所述的加藥系統,其特征在于,還包括藥斗和螺桿擠出機;
所述螺桿擠出機的一端連通所述藥斗;
所述螺桿擠出機的另一端與所述攪拌室連通。
4.根據權利要求1所述的加藥系統,其特征在于,還包括控制器、連通閥、液位計、第二液位計和物位計;
所述控制器分別與所述攪拌機、所述連通閥、所述液位計、所述第二液位計和所述物位計信號連接;
所述連通閥設置在所述攪拌室和所述儲藥室之間,用于控制所述攪拌室與所述儲藥室的連通;
所述液位計設置在所述攪拌室上,用于檢測所述攪拌室內的液位 高度;
所述第二液位計設置在所述儲藥室上,用于檢測所述儲藥室內的液位高度;
所述物位計設置在所述攪拌室上,用于檢測所述攪拌室內的藥品量。
5.根據權利要求4所述的加藥系統,其特征在于,還包括流量控制閥;
所述流量控制閥設置在所述攪拌室的進水口上,且與所述控制器信號連接。
6.根據權利要求4所述的加藥系統,其特征在于,所述連通閥上設置有控制手柄,用于對所述連通閥的連通狀態進行手動控制。
7.一種污水處理系統,其特征在于,包括沉降系統、混凝系統和權利要求1-6任一項所述的加藥系統;
所述加藥系統與所述混凝系統連接,用于將混合藥劑送入所述混凝系統內對污水進行處理;
所述混凝系統與所述沉降系統連接,用于將混凝后的污水送入沉降系統內進行沉降。
8.根據權利要求7所述的污水處理系統,其特征在于,還包括第二控制器;
所述第二控制器分別于所述混凝系統和所述沉降系統連接,用于控制所述加藥系統、所述混凝系統和所述沉降系統的工作狀態。
9.根據權利要求7所述的污水處理系統,其特征在于,所述沉降系統下方設置有布水刮泥系統,用于將沉降后的泥刮入泥斗內集中排出。
10.根據權利要求7所述的污水處理系統,其特征在于,所述沉降系統的泥斗內設置有防板結系統,用于防止所述泥斗內的淤泥過多而板結。
說明書
加藥系統和污水處理系統
技術領域
本實用新型涉及污水處理設備領域,尤其是涉及一種加藥系統和污水處理系統。
背景技術
污水處理是為使污水達到排水某一水體或再次使用的水質要求對其進行凈化的過程。污水處理被廣泛應用于建筑、農業,交通、能源、石化、環保、城市景觀、醫療、餐飲等各個領域,也越來越多地走進尋常百姓的日常生活。
處理污水的方法很多,一般可歸納為物理法、化學法和生物法等。
而現在的污水處理方式多數是物理與化學的結合,即先通過在污水中添加絮凝劑,使其與污水中的污染物質產生反應,產生顆粒或絮狀物,再通過沉淀池或其他容器進行沉淀后,得到較為干凈的水。
但是,現在的污水處理時,在其系統內添加絮凝劑時,當絮凝劑不足時,通常的加藥系統只能憑借運營人員的經驗進行添加。目前加藥裝置無法有效控制進水和藥劑量,主要依靠機械自動進水、混藥、加藥方式,無法節約藥劑和人力。
實用新型內容
本實用新型的目的在于提供加藥系統和污水處理系統,以解決現有技術中存在的技術問題。
本實用新型提供的加藥系統,包括攪拌室、儲藥室、加藥泵和攪拌機;
所述攪拌機轉動設置在所述攪拌室內,用于攪拌所述攪拌室內的混合藥劑;
所述儲藥室與所述攪拌室連接,用于將攪拌后的混合藥劑進行存儲;
所述加藥泵與所述儲藥室連接,用于將所述儲藥室內的混合藥劑輸送到污水處理系統中。
進一步的,所述攪拌機包括動力裝置、攪拌軸和攪拌葉;
所述動力裝置固定設置在所述攪拌室的上部;
所述攪拌軸的一端與所述動力裝置連接,另一端與所述攪拌葉連接,能夠將所述動力裝置的轉動力傳遞給所述攪拌葉,使所述攪拌葉對所述攪拌室內的藥劑進行攪拌。
進一步的,加藥系統還包括藥斗和螺桿擠出機;
所述螺桿擠出機的一端連通所述藥斗;
所述螺桿擠出機的另一端與所述攪拌室連通。
進一步的,加藥系統還包括控制器、連通閥、液位計、第二液位計和物位計;
所述控制器分別與所述攪拌機、所述連通閥、所述液位計、所述第二液位計和所述物位計信號連接;
所述連通閥設置在所述攪拌室和所述儲藥室之間,用于控制所述攪拌室與所述儲藥室的連通;
所述液位計設置在所述攪拌室上,用于檢測所述攪拌室內的液位高度;
所述第二液位計設置在所述儲藥室上,用于檢測所述儲藥室內的液位高度;
所述物位計設置在所述攪拌室上,用于檢測所述攪拌室內的藥品量。
進一步的,加藥系統還包括流量控制閥;
所述流量控制閥設置在所述攪拌室的進水口上,且與所述控制器信號連接。
進一步的,所述連通閥上設置有控制手柄,用于對所述連通閥的連通狀態進行手動控制。
本實用新型還提供了一種污水處理系統,其包括沉降系統、混凝系統和加藥系統;
所述加藥系統與所述混凝系統連接,用于將混合藥劑送入所述混凝系統內對污水進行處理;
所述混凝系統與所述沉降系統連接,用于將混凝后的污水送入沉降系統內進行沉降。
進一步的,污水處理系統還包括第二控制器;
所述第二控制器分別于所述混凝系統和所述沉降系統連接,用于控制所述加藥系統、所述混凝系統和所述沉降系統的工作狀態。
進一步的,所述沉降系統下方設置有布水刮泥系統,用于將沉降后的泥刮入泥斗內集中排出。
進一步的,所述沉降系統的泥斗內設置有防板結系統,用于防止所述泥斗內的淤泥過多而板結。
本實用新型提供的加藥系統和污水處理系統,能夠通過對加藥泵的調節,使得加藥泵能夠將攪拌室攪拌好后進入到儲藥室內的藥劑自動送入到污水處理系統中去,進而能夠保證絮凝劑的正常供給,不會出現絮凝劑不足的現象,保證了污水處理的效果,同時節約了藥劑和人力。
中天恒遠廠家直銷!優惠的價格!周到的服務!
水處理產品咨詢熱線:010-8022-5898 186-1009-4262





