經歷2015年股市亢奮行情后,2016年上半年出現較大幅度向下調整。年初至今,A股環保指數、上證綜指、創業板指分別下跌25.3%、20.0%、24.3%。年初至今,監測版塊、固廢版塊、大氣工程版塊、水處理工程版塊、水務運營版塊分別下跌24.7%、20.9%、25.8%、26.7%、25.3%。
環保2.0時代:從工程到運營來臨;六個子行業中觀察到的現象:1)大氣治理:脫硫脫硝特許經營(BOT)成新趨勢,火電脫硫脫硝特許經營占比不斷上升。2)工業廢水治理:第三方專業工業污水處理迅速成長。3)監測:監測行業業主方從采購設備向采購數據轉變;相應的,監測公司從設備供應商向服務&運營供應商轉型。4)環衛:市場化大幕開啟,第三方環衛公司承擔運營業務。5)環評:紅頂中介脫鉤,第三方評審是大勢所趨。6)垃圾焚燒:垃圾焚燒公司獲得的訂單從EPC模式向BOT模式轉變。
1、2016 年上半年環保行業回顧
1.1 行情回顧:估值重估,泥沙俱下
2016 年上半年估值重估,泥沙俱下。經歷2015 年股市亢奮行情后,2016 年上半年出現較大幅度向下調整。年初至今,A 股環保指數、上證綜指、創業板指分別下跌25.3%、20.0%、24.3%。

注:環保板塊指數采用龍凈環保、清新環境、龍源技術、永清環保、中電遠達、神霧環保、菲達環保、聚光科技、雪迪龍、寶馨科技、天瑞儀器、先河環保、桑德環境、東江環保、盛運股份、華西能源、迪森股份、維爾利、瀚藍環境、碧水源、萬邦達、津膜科技、巴安水務、中電環保、國中水務、國禎環保、首創股份、中山公用、武漢控股、重慶水務、興蓉環境、洪城水業、隆華節能、安科瑞、凱美特氣、盾安環境、天壕節能、東睦股份、湘潭電化作為成分股計算。
分行業來看:固廢板塊相對抗跌,監測板塊下調幅度較大。年初至今,監測版塊、固廢版塊、大氣工程版塊、水處理工程版塊、水務運營版塊分別下跌24.7%、20.9%、25.8%、26.7%、25.3%。

圖 2、今年環保子板塊股價表現
1.2 業績估值:估值合理
環保板塊業績增速保持在較快位臵,整體估值合理。
1)業績增長較快:2015 年環保行業上市公司實現營收749.5 億,同比增25%;扣非后凈利潤99.0 億,同比增長21%。收入、利潤端增速持續向上,并維持較高水平;若剔除偏公用事業的水務運營類公司,行業收入增速29%,利潤增速21%。2016Q1 環保行業實現營收150.1 億,同比增17%;扣非后凈利潤17.7 億,同比增長1%。收入增速較快、利潤端增速放緩。若剔除水務運營類公司,行業收入增速15%,利潤增速4.2%。




圖 6、環保板塊(剔除水務運營)一季度增速
2)估值:從歷史上來看,環保板塊合理TTM 估值28~42 倍,當前33 倍屬于平均估值偏低水平。

:1)板塊增速:2006~2008 年脫硫機組上量高峰;2012~2014 年脫硝機組上量高峰。14 年底脫硫機組占全國現役燃煤機組容量的92.1%,脫硝機組占比83.2%。從板塊扣非業績增速來看,15 年全年增速為39%,主要原因是行業龍頭龍凈環保、清新環境保持較快增長。16 年一季度扣非業績增速為5%。2)展望:我們認為脫硫脫硝同比增速的高點在14 年已經過去,長期的大邏輯已經打破。我們認為脫硫脫硝工程上市公司業績仍能保持一個較為平穩的增速,主要原因是一些脫硫脫硝公司轉變盈利模式,從單一的工程類公司轉向脫硫脫硝運營,以及涉足超凈排放等新環保業務。VOCs 是空氣污染重要來源之一,將是未來大氣綜合治理關鍵。目前伴隨石油化工、包裝印刷行業開展VOCs 排污費試點征收,我們判斷VOCs 治理序幕已揭開。


圖 9、煤電脫硫脫硝進度
環境監測:1)政策持續加碼,監測體系天羅地網:15 年8 月,國辦印發《生態環境監測網絡建設方案》,要求到2020 年,環境監測網絡實現環境質量、重點污染源、生態狀況監測全覆蓋,天羅地網成型。同時排污費翻倍征收&稅法前提下,監測定量化的重要性日益凸顯。結合互聯網+技術,監測服務將由傳統.報數.功能轉至.監測-溯源-分析-治理.功能,密集化、精準化必成趨勢;需求端由此將發生質變。2)板塊增速:板塊增速持續上行,13、14、15 年全年扣非業績同比增長-4%、39%、49%。
表 3、環境監測行業政策


固廢處理:1)垃圾焚燒行業整體進入運營期:2014 年全國垃圾焚燒處理能力增長達到13%,相比于此前25%的5 年復合增長率出現明顯下滑。從行業長期發展邏輯看,原有填埋場容量趨于飽和,地價上漲降低政府新建填埋場的驅動力,未來焚燒占比將逐年上升。過去幾年是垃圾焚燒項目的建設高峰期,企業跑馬圈地,考驗的是企業的拿單能力。目前垃圾焚燒產業從建設期逐漸步入運營期,對企業的運營能力、項目選擇能力、成本控制能力提出了更高的要求。2)看好工業固廢處理:2013 年,一般工業固廢、工業危險廢物處臵利用率分別達到87.2%、74.8%,均低于生活垃圾無害化處理率89.3%。從實際經驗來看,大量工業固廢由于監管不嚴(例如靖江市侯河石油化工廠長期、大量非法填埋危險廢物等),并未納入統計范圍,實際工業危廢處理率可能低于環保部的統計數字。3)板塊增速:13、14、15 年扣非業績同比增長15%、34%、6%。生活垃圾焚燒行業整體增速下行。


水處理工程、水務運營:1)水務行業整體保持較快增長:城市供水能力保持了穩定的增長,五年復合增長率達到1.2%,2013 年增長率為1.1%。城鎮污水處理能力達到較快增長,五年符合增長率達到11%,2013 年增長率為5.9%。水十條預計投資總額將達到2 萬億元,將從量變——側重大規模水務投資逐漸轉向質變——提高排放水質和加強水質監測等。我們強調水十條或是水處理提標化的重要轉折點;另外我們強調PPP 模式將是水處理工程行業的另一個變量,地方政府和水處理公司的結合將帶來地方水處理需求的集中釋放,這也是我們推薦水處理工程行業的一個重要的邏輯支點。2)水處理板塊增速:水處理工程板塊13、14、15 年扣非業績同比增長45%、18%、20%。
水務運營板塊13、14、15 年扣非業績同比增長1%、-1%、20%(個股中山公用投資收益問題致行業增速偏高,若剔除此影響,15 年扣非增速0.2%)。水務運營公用事業屬性明顯,水處理工程業績彈性明顯大于水務運營。

圖 13、水處理工程公司歷史業績增速


2、現象:從工程到運營
環保2.0時代:從工程到運營來臨。1)大氣治理領域:脫硫脫硝特許經營(BOT)成新趨勢,火電脫硫脫硝特許經營占比不斷上升;2)工業廢水治理領域:第三方專業污水處理公司迅速成長;3)環境監測領域:設備采購向數據采購轉變;相應的,監測公司由設備供應商向服務&運營商轉型;4)環衛領域:第三方專業環衛運營公司開始嶄露頭角;5)環評領域:紅頂中介脫鉤,第三方評審是大勢所趨 6)垃圾焚燒:垃圾焚燒公司獲得的訂單從EPC模式向BOT模式轉變。
表 4、五個子行業中觀察到的現象

2.1 大氣治理行業:脫硫脫硝特許經營成新趨勢
.補貼電價+排污費+排放標準.三重政策驅動下,火電脫硫脫硝接近完成。1)政策驅動:2004年脫硫補貼電價1.5分/度出臺。2011年脫硝電價試點0.8分/度出臺。2013年脫硝電價1.0分/度出臺。2014年7月前,排放標準要求現有火電機組要求完成脫硫脫硝改造。2015年6月前,二氧化硫和氮氧化物排污費征收標準調整至不低于每污染當量1.2元;此次調整后,這兩項標準均翻了一倍。2)脫硫脫硝接近完成:截至2015年底,全國已投運火電廠煙氣脫硫機組容量約8.2億千瓦,占全國煤電機組容量92.8%;已投運火電廠煙氣脫硝機組容量約8.5億千瓦,占全國煤電機組容量的95.0%。
表 5、火電行業脫硫脫硝排放標準(mg/m3)


圖 16、火電脫硫脫硝接近完成
但是無論從直觀還是數據上,空氣質量并無明顯改善。從直觀感受來看,今年冬季霧霾非常嚴重,以華北地區尤甚。從數據來看,重點城市2014 年、2015 年空氣質量綜合指數相對2013 年有所惡化;中國的空氣質量指數明顯比國外惡劣。

圖 17、火電大氣治理特許經營占比不斷上升

圖 18、世界空氣污染:實時空氣質量指數地圖
脫硫脫硝特許經營,解決監管、運營效率兩大難題。1)監管難題:有利于加強對煙氣脫硫設施運行的監管。電廠從其自身經濟利益和環保法律責任的角度,將會積極參與監督脫硫設施的正常運行,并主動配合執法部門監管。2014年,五大發電集團下屬多個火電廠也因擅自停運發電機組脫硫設施被處罰。2015年6月份,環保部公布2014年脫硫、脫硝設施存在突出問題的17家企業名單,國電東北電力公司所屬10家電力企業均上榜,存在脫硫、脫硝設施運行不正常或未建脫硝設施、二氧化硫和氮氧化物長期超標排放等問題;但對這些企業的處罰力度并不大。2)提高運營效率:脫硫設施能否長期、穩定、高效運行與脫硫公司生存發展密切相關,由脫硫公司承擔建設和運行,必將高度重視工程建設質量,發揮脫硫公司專業化優勢,比較大限度地提高脫硫設施投運率。從調研的情況來看,技術先進的民營企業可以極大提升中小型機組脫硫脫硝的運營盈利能力。小型機組(30萬千瓦)通常是虧損的,民營企業可使之盈利。 2007年7月,煙氣脫硫特許經營政策發布。2007年7月,國家發改委、環保總局聯合下發《關于開展火電廠煙氣脫硫特許經營試點工作的通知》(發改辦環資【2007】1570號),要求.在政府有關部門的組織協調下,火電廠將國家出臺的脫硫電價、與脫硫相關的優惠政策等形成的收益權以合同形式特許給專業化脫硫公司,由專業化脫硫公司承擔脫硫設施的投資、建設、運行、維護及日常管理,并完成合同規定的脫硫任務。
火電大氣治理特許經營占比不斷上升。火電廠脫硫特許經營合同規模從0.84億千瓦上升到1.33億千瓦,占比從12%上升到16%。火電廠脫硝特許經營合同規模從0.075億千瓦上升到0.66億千瓦,占比從3%上升到8%。

2.2 工業廢水治理:第三方專業工業污水處理迅速成長
2014 年廢水排放量716 億噸。2014 年全國工業廢水排放量716 億噸,5 年復合增長率4%。2014 年治理廢水投資總額115 億元。

圖 20、火電大氣治理特許經營占比不斷上升
環境污染第三方治理是指排污企業以簽訂合同協議的方式,通過付費購買第三方環境服務公司的污染減排服務,以實現達標排放的目的,并與環保監管部門共同對治理效果進行監督。四大基本原則:1)污染者付費原則:排污企業根據污染物種類、數量和濃度,確定減排服務價格;2)責任共擔原則:排污企業承擔主體責任,環境公司承擔合同約定范圍內的責任;3)集中治理原則:新建工業項目集中建設,集中治理;4)全過程控制原則:提供從工藝設計、工程建設、設備采購、生產管理到資源綜合利用的全過程服務。
第三方治理節約運行成本,利于環保監管。2006 年,燕山石化與法國威立雅水務集團合作。污水回用裝臵處理能力提高了近70%,污水排放量每年減少1500 萬噸,污水回用做鍋爐補給水,噸水直接運行費用比用新鮮水降低約2 元/噸,年節約運行費600 萬元以上。
金河環保成為工業廢水第三方治理先驅。內蒙古金河環保是國內領先的致力于工業廢水、城市污水、氣味治理及固廢棄物無害化、資源化利用的專業環保公司。1)技術:污水處理采用擁有自主知識產權的.JAOO.工藝+.耦合沉淀.工藝,其中JAOO.工藝已成功用于煤化行業、制藥行業、氨基酸行業、石化等行業。工藝上具有高效脫碳、脫氮、節堿等顯著特點;運行上具有出水氨氮低,總氮去除率高、系統耐沖擊,穩定性強,可操作性好的特點。.耦合沉淀.工藝,屬于國內獨家首創,具有COD 去除率高、脫色效果好、藥劑費用低等特點。未來環保公司業務發展空間巨大。2)處理能力:公司已建成日處理水量8,000-10,000 噸,日處理COD70-80 噸的工業一級污水處理系統3)商業模式:給園區醫藥企業提供
污水處臵服務,征收醫藥廢水處臵服務費。4)行業變化:受因于內蒙古執法變嚴、污水質量要求高,工業企業污水逐步外包給第三方專業污水治理公司。金河環保成立于2014 年,短短三年利潤即可實現2500 萬。

2.3 監測行業:從采購設備向采購數據轉變
環境監測部門從采購設備向采購數據模式轉變,利好監測技術強,資金實力強的公司。

采購設備向采購數據模式轉變,提高數據質量,降低運行費用,節省一次性設備采購成本。山東省是我國推進環境監測采購模式轉變動作較大的地區,2012 年發布《山東省環境保護廳 山東省財政廳關于推廣全省城市環境空氣質量自動監測站TO 模式工作的通知》(魯環發“2012”48 號)。2012 年8 月,山東省17 市144個空氣站全部實行TO 模式。1)采購設備模式弊端重重。從青島此前的工作經驗來看,采購設備模式下,由于采購批次和采購時間不一,自動監控設備品種比較多達40 個,型號雜,運行質量不穩定,部分設備老化現象嚴重。2)采購數據模式優勢明顯。目前山東省采購數據TO 模式具體方案如下:由運營單位將設備價值平攤在6 年的運營費中,大大緩解政府部門、排污企業一次性采購設備成本。采購數據模式實行前后,山東菏澤市數據準確率分別為84.4%和97.8%,提高了13.4個百分點,數據質量從全省墊底到居全省前列。開始采購數據模式試點的濟南、濱州、菏澤三市,空氣站運營費用降低20%以上,而根據省環保廳的測算,全省實行TO 模式后,全省空氣站運行費用將比現有模式降低15%。這主要得益于實行TO 模式形成規范的市場競爭,充分發揮運營公司的規模效應和專業優勢。同時,原空氣站監測設備轉讓國有資產凈值增值7%。

采購數據模式下,利好監測技術強,資金實力強的公司。1)監測技術強:采購設備模式下,監測服務供應商只負責提供設備,不直接負責監測數據的準確性。因而,部分運行質量不穩定、老化的設備也能得到出售。采購數據模式下,監測服務供應商直接負責監測數據的準確性,政府機構利用移動監測站對采購的環境監測數據整體對比,只有檢測技術強,性價比好的企業才能獲得訂單。2)資金實力強:山東省采購數據模式下,運營單位將設備價值平攤在6 年的運營費中,雖然緩解了政府部門、排污企業一次性采購設備成本,但是監測服務供應商的現金流回收情況惡化了;對后者的資金實力提出了更高要求。
采購數據案例:臺州市.五水共治.水質自動監測數據采購項目(7 年)。2016年3 月,理工環科公告預中標臺州市.五水共治.交接斷面水質自動監測數據采購項目。本次預中標項目系政府向第三方采購臺州市100 個點位氨氮、總磷、高錳2 酸鹽指數7 年的有效數據的模式進行,系全新的采購模式。由中標人建設水質自動監測站,水質監測網絡的投資、建設和運營由公司承擔,需在臺州市市控交接斷面建設100 個微型水質自動監測站,進行日常維護、提供數據、接受考核。本項目金額為10,052 萬元,年均合同金額約1,436 萬元;該項目費用通過按月考核、季付款、年獎勵的方式支付。
2.4 環衛行業:大幕開啟,第三方專業環衛運營公司開始嶄露頭角
2013 年,環衛市場規模達到336 億元,明顯大于垃圾處理行業。2011、2012 年,環衛市場規模分別為290、228 億元,市場規模明顯大于垃圾處理行業。

環衛主要包括生活垃圾清運和道路清掃保潔兩部分。1)生活垃圾清運:2014 年全國城市共清運生活垃圾17869.09 萬噸,比2013 年增加3.65%;4 年復合增長率達到3.1%。2)道路清掃保潔:2014 年全國城市道路清掃面積676203 萬平方米,其中機械化清掃面積達到341091 萬平方米,占全部清掃面積50.44%。全國城市道路清掃面積累計比2013 年增加4.67%(4 年復合增長率8.7%),機械化清掃面積比2013 年增長18.84%,道路機械清掃作業率繼續顯著提高。

環衛市場化的目的包括:1)解決政企之間的權責界定問題:目前,政府角色定位權責不清晰,存在兩個極端的問題,一方面政府對于環衛行業管理的權力非常集中,壓抑了市場化條件下環衛企業的積極性和活力,企業發展的活力與動力不足。另一方面政府對環衛企業放任不管,造成了環衛行業的服務水平和質量得不到保障。2)提高環衛企業競爭力和管理效率:環衛行業市場化程度較低,導致企業很難進行優勝劣汰,企業競爭力不足。當前環衛市場上的絕大多數企業都是由事業單位改制而來,企業管理存在嚴重的行政管理模式,管理效率較低。
表 6、各地環衛市場化政策

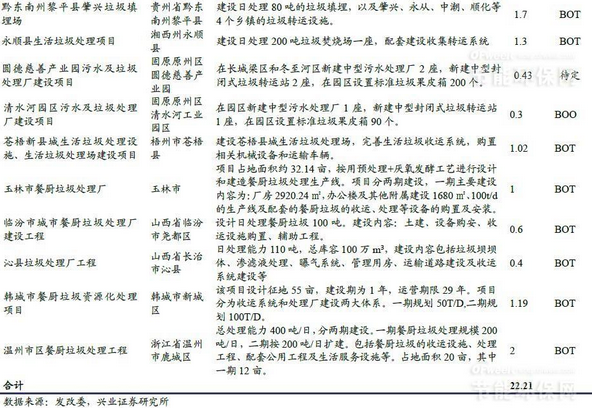
發改委第二批推介的PPP環衛項目投資規模22億元,市場化大幕開啟。2015年12月,發改委管網公布第二批推介的PPP項目。我們統計其中環衛相關訂單投資規模22億元,市場化大幕開啟,后續市場空間持續釋放。啟迪桑德在手環衛項目個數接近100個;龍馬環衛近期簽訂了海口市龍華區環衛一體化PPP項目(年運營費為2.34億元)、遼寧渾南項目,(年運營費約1.46億元)。
表 7、發改委第二批推介的PPP項目







